06 آبان 1404
En | 

معرفی زیرخدمت تأمین سفارش‌های اطلاعاتی مشتریان - شناسه خدمت10031102101

خدمت ارائه آمارهای تولیدی و ثبتی 

زیر خدمت تامین و سفارش اطلااعاتی مشتریان

این خدمت شامل تأمین سفارش‌های اطلاعاتی خاص مشتریان از طریق سامانه خدمات اطلاع‌رسانی آماری و واحد اطلاع‌رسانی آماری است.

الف) واحد اطلاع‌رسانی آماری

 واجدین شرایط دریافت خدمت: همه افراد جامعه بدون هیچ محدودیتی می‌توانند از خدمات واحد اطلاع‌رسانی آماری استفاده نمایند.

 مدارک لازم برای انجام خدمت: مدارک موردنیاز جهت دریافت خدمت عبارتند از: کارت ملی، کارت دانشجویی معتبر (برای دانشجویان).

 زمان انجام خدمت: خدمات اطلاع‌رسانی آماری به صورت الکترونیکی و از طریق سامانه دریافت پرسش، انتقاد، پیشنهاد و شکایت انجام می‌پذیرد.

 مراحل انجام خدمت:

- ثبت مشخصات متقاضی

- ارائه خدمات مشاوره‌ای (به صورت الکترونیکی از طریق سامانه)

- پذیرش سفارش اطلاعات (به‌صورت الکترونیکی از طریق سامانه)

- اعلام هزینه تهیه اطلاعات مورد درخواست به کاربر (به‌صورت الکترونیکی از طریق سامانه)

- پرداخت هزینه توسط کاربر و ارسال اسکن فیش بانکی به صورت الکترونیکی از طریق سامانه

- آماده‌سازی اطلاعات مورد نیاز کاربر

- ارسال اطلاعات به‌صورت الکترونیکی و از طریق سامانه

 هزینه ارائه خدمت: اعلام هزينه بر اساس تعرفه‌های مصوب دولت تعيين شده و به صورت الکترونیکی و از طریق سامانه به اطلاع کاربر می‌رسد.

 نحوه تحویل خدمت: دریافت خدمات از واحد مذکور به صورت غیر حضوری و از طریق سامانه دریافت پرسش، انتقاد، پیشنهاد و شکایت (گروه واحد اطلاع‌رسانی آماری) امکان‌پذیر است. متقاضیان دریافت اطلاعات آماری می‌توانند بخشی از اطلاعات مورد نیاز و سفارشی خود را که در درگاه ملی آمار و نرم‌افزار آمار همراه موجود نمی‌باشد از طریق مکاتبه با واحد اطلاع‌رسانی آماری مرکز یا ثبت در سامانه دریافت پرسش، انتقاد، پیشنهاد و شکایت به دست آورند.

 

ب) سامانه خدمات اطلاع‌رسانی آماری

 واجدین شرایط دریافت خدمت: استفاده از سامانه خدمات اطلاع‌رسانی آماری برای عموم افراد آزاد بوده و هیچ محدودیت زمانی و مکانی ندارد.

 مدارک لازم برای انجام خدمت: این خدمت به‌صورت اینترنتی ارائه می‌شود و برای دریافت آن مدرک خاصی نیاز نیست.

 زمان انجام خدمت: استفاده از سامانه خدمات اطلاع‌رسانی آماری برای عموم افراد آزاد بوده و هیچ محدودیت زمانی و مکانی ندارد.

 مراحل انجام خدمت:

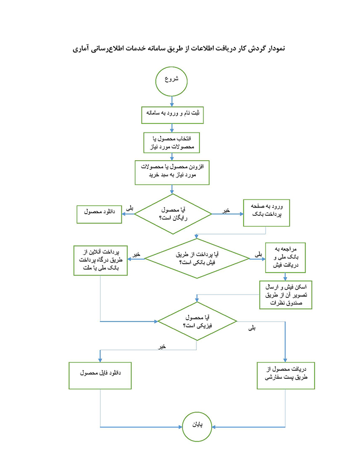
- ورود به سامانه خدمات اطلاع‌رسانی آماری از طریق درگاه ملی آمار

- انتخاب و سفارش محصول توسط مشتری

- ثبت مشخصات مشتری

- پرداخت هزینه (به‌صورت الکترونیکی)

- دریافت محصول (از طریق دانلود فایل یا از طریق پست)

 هزینه ارائه خدمت: در این سامانه محصولات مركز به صورت فايل، لوح فشرده و كتاب و نشريه عرضه می‌شود و متقاضیان میتوانند به صورت آنلاين و با پرداخت اينترنتی (بر اساس قیمت مندرج در شرح محصول) محصولات را خريداری نمایند.

 نحوه تحویل خدمت: در مرکز آمار ایران، فروش اینترنتی محصولات از طریق درگاه ملی آمار صورت می‌پذیرد. هدف از ايجاد اين سامانه، صرفه‌جويی در زمان و هزینه كاربر است. در این سامانه متقاضیان میتوانند به صورت آنلاين محصولات را خريداری كرده و پس از پرداخت، آن را دانلود نموده یا به صورت پستی تحويل بگيرند.

 

آخرین به‌روزرسانی: 20 فروردین 1402

 

 

توافقنامه سطح خدمت ارائه آمارهای تولیدی و ثبتی

 زیر خدمت تأمین سفارش‌های اطلاعاتی مشتریان

* مقدمه: این خدمت شامل تأمین سفارش‌های اطلاعاتی مشتریان است که از طریق واحد اطلاع رسانی و یا سامانه خدمات اطلاع رسانی آماری ارائه  می‌شود.

*هدف: هدف از این توافقنامه کیفیت ارائه خدمات آماری برای خدمت‌ گیرندگان آماری و مرکز آمار ایران به عنوان خدمت دهنده از طریق روشهای بالا می باشد.

*مسئولیت ها: مسئولیت های مرکز آمار ایران در این سطح توافق عبارتند از:

*تعهدات متقابل خدمت گیرنده و مرکز آمار ایران: مسئولیت های مرکز آمار ایران در این سطح توافق عبارتند از:

- ماموریت سازمانی مرکز آمار ایران

- چشم انداز مرکز آمار ایران

- قانون مرکز آمار ایران 

اهداف کلان مرکز آمار ایران 

خط‌ مشی اطلاع‌رسانی آماری

الف) واحد اطلاع‌رسانی آماری :

 مدارک لازم برای انجام خدمت: مدارک موردنیاز جهت دریافت خدمت عبارتند از: کارت ملی، کارت دانشجویی معتبر (برای دانشجویان).

 زمان انجام خدمت: خدمات اطلاع‌رسانی آماری تا اطلاع ثانوی به صورت الکترونیکی و از طریق سامانه دریافت پرسش، انتقاد، پیشنهاد و شکایت انجام می‌پذیرد.

 مراحل انجام خدمت: ثبت مشخصات متقاضی، ارائه خدمات مشاوره‌ای (به صورت الکترونیکی از طریق سامانه)، پذیرش سفارش اطلاعات (به‌صورت الکترونیکی از طریق سامانه)، اعلام هزینه تهیه اطلاعات مورد درخواست به کاربر (به‌صورت الکترونیکی از طریق سامانه)، پرداخت هزینه توسط کاربر و ارسال اسکن فیش بانکی به صورت الکترونیکی از طریق سامانه آماده‌سازی اطلاعات مورد نیاز کاربر، ارسال اطلاعات به‌صورت الکترونیکی و از طریق سامانه، هزینه ارائه خدمت: اعلام هزينه بر اساس تعرفه‌های مصوب دولت تعيين شده و به صورت الکترونیکی و از طریق سامانه به اطلاع کاربر می‌رسد.

 نحوه تحویل خدمت: دریافت خدمات از واحد مذکور به صورت غیر حضوری و از طریق سامانه دریافت پرسش، انتقاد، پیشنهاد و شکایت (گروه واحد اطلاع‌رسانی آماری) امکان‌پذیر است. متقاضیان دریافت اطلاعات آماری می‌توانند بخشی از اطلاعات مورد نیاز و سفارشی خود را که در درگاه ملی آمار و نرم‌افزار آمار همراه موجود نمی‌باشد از طریق مکاتبه با واحد اطلاع‌رسانی آماری مرکز یا ثبت در سامانه دریافت پرسش، انتقاد، پیشنهاد و شکایت به دست آورند.

ب) سامانه خدمات اطلاع‌رسانی آماری

 مدارک لازم برای انجام خدمت: این خدمت به‌صورت اینترنتی ارائه می‌شود و برای دریافت آن مدرک خاصی نیاز نیست.

 زمان انجام خدمت:استفاده از سامانه خدمات اطلاع‌رسانی آماری برای عموم افراد آزاد بوده و هیچ محدودیت زمانی و مکانی ندارد.

 مراحل انجام خدمت:  ورود به سامانه خدمات اطلاع‌رسانی آماری از طریق درگاه ملی آمار،- انتخاب و سفارش محصول توسط مشتری،- ثبت مشخصات مشتری،- پرداخت هزینه (به‌صورت الکترونیکی)،- دریافت محصول (از طریق دانلود فایل یا از طریق پست)

 هزینه ارائه خدمت: در این سامانه محصولات مركز به صورت فايل و كتاب و نشريه عرضه می‌شود و متقاضیان میتوانند به صورت آنلاين و با پرداخت اينترنتی (بر اساس قیمت مندرج در شرح محصول) محصولات را خريداری نمایند.

 نحوه تحویل خدمت: در مرکز آمار ایران، فروش اینترنتی محصولات از طریق درگاه ملی آمار صورت می‌پذیرد. هدف از ايجاد اين سامانه، صرفه‌جويی در زمان و هزینه كاربر است. در این سامانه متقاضیان میتوانند به صورت آنلاين محصولات را خريداری كرده و پس از پرداخت، آن را دانلود نموده یا به صورت پستی تحويل بگيرند.

تعريف مشتری يا کاربر: مشتری يا کاربر به شخصی گفته می‌شود که به درگاه ملی آمار مراجعه می‌کند و از آمار و اطلاعات آن یا سایر امکانات موجود در درگاه ملی آمار استفاده می‌کند.

ارتباطات الکترونيکی: هنگامی که کاربر از امکانات درگاه ملی آمار استفاده می‌کند، یا پیغامی در درگاه ثبت می‏‌نماید و يا به این سامانه، پست الکترونیک ارسال می‌کند، اين ارتباطات به صورت الکترونيکی انجام می‏‌شود. در صورتی که درخواست کاربر با رعايت تمامی اصول و رويه‏‌ها باشد، موافقت می‌‏کند که درگاه ملی آمار به صورت الکترونيکی (از طريق پست الکترونيکی، سرويس پيام کوتاه و ...) به درخواست وی پاسخ دهد. همچنين نشانی پست الکترونیک و تلفن‌هايی که مشتری در پروفايل خود ثبت می‌کند، تنها نشانی پست الکترونیک و تلفن‌های رسمی و مورد تاييد کاربر است و تمام مکاتبات و پاسخ‌ها از طريق آن‌ها صورت می‌گيرد.
استفاده از اطلاعات مندرج در درگاه ملی آمار و نیز نصب نرم‌افزار آمار همراه رایگان بوده و استفاده از این خدمات به صورت الکترونیکی و بدون محدودیت زمانی و مکانی امکان‌پذیر است.

SLA: مدت زمان تعیین شده برای ارائه مجدد خدمت اطلاع‌رسانی آماری از طریق درگاه ملی آمار پس از بروز حادثه یا ایجاد وقفه در آن، بدون تاخیر (در حد امکان) و برای ارائه خدمت از طریق نرم‌افزار آمار همراه 72 ساعت است.

سياست‏‌های رعايت حريم شخصی: مرکز آمار ایران به اطلاعات خصوصی اشخاصى که از خدمات سامانه، استفاده می‌کنند، احترام گذاشته و از آن محافظت می‏‌کند. مرکز متعهد می‏‌شود در حد توان از حريم شخصی کاربران دفاع کند و در اين راستا، فناوری مورد نياز برای هرچه مطمئن‏‌تر و امن‏‌تر شدن استفاده ایشان از درگاه ملی آمار را توسعه دهد. همه مطالب در دسترس از طريق هر يک از خدمات سامانه، مانند متن، گرافيک، آرم، آيکون دکمه، تصاوير، ويدئوها، موارد قابل دانلود و کپی، داده‌ها و تمامی محتوای مستقر در درگاه ملی آمار جزئی از اموال مرکز آمار ایران محسوب می‏‌شود و حق استفاده و نشر تمامی مطالب موجود و در دسترس در انحصار این مرکز است و هرگونه استفاده بدون کسب مجوز کتبی، حق پيگرد قانونی را برای مرکز آمار ایران محفوظ می‏‌دارد. علاوه بر اين، اسکريپت‌ها، و اسامی خدمات قابل ارائه از طريق هر يک از خدمات ايجاد شده توسط درگاه ملی آمار و علائم تجاری ثبت شده نيز در انحصار درگاه ملی آمار است و هر گونه استفاده با مقاصد تجاری پيگرد قانونی دارد. کاربران مجاز به بهره‌‏برداری و استفاده از خدمات و يا مطالب، دانلود يا کپی کردن اطلاعات با مقاصد تجاری، هر گونه استفاده از داده کاوی، روبات، يا روش‌‏های مشابه مانند جمع آوری داده‌‏ها و ابزارهای استخراج نيستند و تمامی اين حقوق برای مرکز آمار ایران محفوظ است.

قوه قهريه: تمامی شرايط و قوانين مندرج، در شرايط عادی قابل اجرا است و در صورت بروز هرگونه از موارد قوه قهريه، مرکز آمارایران هيچ گونه مسئوليتی ندارد. مرکز آمار ایران خود را ملزم به رعايت حريم شخصی کاربران می‌داند. از کاربران محترم درخواست می‌شود در صورت مشاهده هرگونه تخلف یا خطا، مراتب را از طريق کانال‏‌های ارتباطی ذکر شده با ما در ميان بگذارند.

*هزینه ها و پرداخت ها: تهیه و سفارش سازی برخی از اطلاعات در واحد اطلاع رسانی آماری وسامانه خدمات اطلاع رسانی اماری  دارای هزینه است و تعرفه آن نیز مشخص است.

*دوره عملکرد: دوره زمانی این توافقنامه سطح خدمت تا زمان جاری بودن قوانین فوق برقرار خواهند بود.

*خاتمه عملکرد: این توافقنامه تا زمان اصلاح و یا جایگزین شدن اعتبار دارد.

کاربر گرامی جهت درج شکایت، از گروه های موجود،  گروه "ثبت شکایت" را انتخاب نمایید.

 پس از ثبت شکایت، کد رهگیری و کد شکایت برای شما نمایش داده می‌شود. خواهشمند است کدهای مذکور را به منظور پيگيری روند رسيدگی و پاسخگویی به شکایت، نزد خود نگه دارید. تمامی مراحل رهگیری شکایت از طریق سامانه زیر قابل انجام است.

سامانه دریافت پرسش، انتقاد، پیشنهاد و شکایت

تاریخ بروزرسانی: 20 فروردین 1402